怀孕之后要经历10几次产检,不同时期的产检都有不同的意义,每次都不要错过,不怕一万就怕万一。虽然产检时每次都很顺利,但是孕期却不会永远这么风平浪静。
朋友接到一张完整的孕期产检表,上面详细标明了每次的产检项目。看着这密密麻麻的产检时间,朋友傻眼了。
是不是必须在准确的某一周去产检呢?万一不是休息日,难道还要请假?万一临时确实有事去不成怎么办?如果错过了产检,胎儿会不会有危险?
其实,除了有预约的产检外,产检可以按照大概的时间范围去产检,不必精确到具体的某一天。

1、选择周末产检
我当时去做产检,一般会选择周末的时间,这样可以减少请假的次数,做一个好员工。我还会找一个固定的医生,一直由她产检,和她混熟,最后分娩的时候也找她,凡事都方便。
我当时是剖腹产,提前和医生说好有她主刀,当时处理得特别好。住院一周,医生每天都去看孩子,给孩子做抚触,让孩子吃的好、睡得香。
2、根据医生的上班时间产检
也有的朋友比较喜欢某个专家医生,那就只能找这个医生上班的时间。比如我一个同事总是周四请假去产检,只是因为她听说那个医生是最权威的。
我做无创DNA的时候请过一次假,原因是做这个项目的医院只有周一到周五上班,周末休息。所以,要根据医生的情况、医院的情况适时作出调整。

3、产检总体时间安排
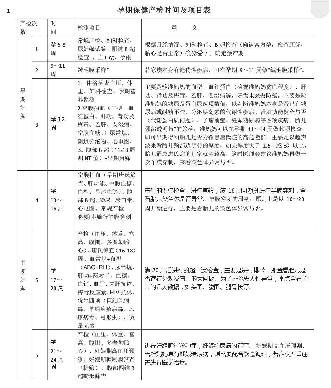
12周之前产检一次即可。
12周-27周,每个月产检一次,基本做到每4周去一次。
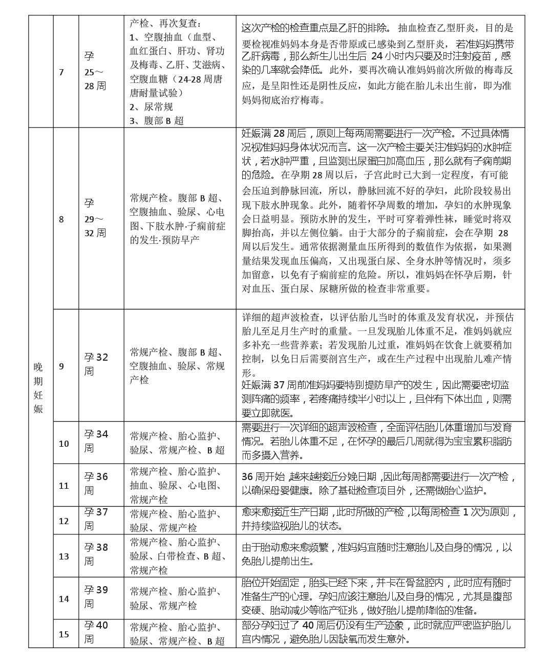
28周-35周,每两周产检一次。
36周以后,每周产检一次。
5个重要产检项目错过不能重来有5个重要产检是有时间限制的,必须在规定的范围内去,不要马虎。
1、7-8周,做第一次产检,确认孕囊、胎心、胎芽。建议每个妈妈都去做一下,以免在3个月内总是不确定自己是否真的怀孕了,胚胎是否健康等。

3、16-18周,唐氏筛查。是中期唐氏儿的筛查指标,如果出现阳性结果,需要做无创DNA或者羊水穿刺确认。
4、20-28周,四维检查。是胎儿大排畸检查,如果太早,胎儿太小看不全面。如果太晚,胎儿太大、子宫空间小,胎儿胎动少,不容易看清全部结构。
5、24-28周,糖耐量。一般在24周左右才会出现胰岛素抵抗,所以在24周以后做糖耐量是比较理想的。
附:整个孕期详细产检表。


总之,产检不是必须严格按照规定的时间去,只要在大致范围内即可,但是重要的5个产检不要记错了时间,如果有突发情况,要随时去医院。
免责声明:本文章如果文章侵权,请联系我们处理,本站仅提供信息存储空间服务如因作品内容、版权和其他问题请于本站联系