文/育儿馨菁

在孕期,肚子的增长其实是有规律的,医生也会帮你测量来辅助判断胎儿的生长发育情况,也就是产检时医生所说的“宫高”。
什么是宫高?
宫高是指孕妇下腹部耻骨联合(也就是下腹部长毛毛的地方),到子宫底端(也就是肚脐附近一个圆形轮廓状物体)之间的距离。
胎儿的生长发育会造成子宫的增大,所以测量子宫纵径的长度,就可以估计子宫和胎儿的大小,根据数值的变化,便可以大致判断胎儿的生长发育速度是否正常。

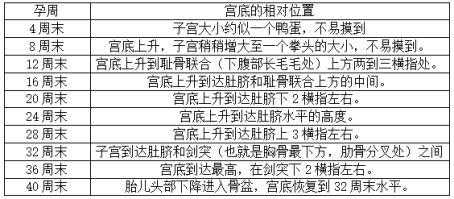
不同阶段,宫高的规律
判断宫高是否正常的最简单标准就是,看是否和孕周相符,比如孕妇怀孕20周,那么宫高正常应在16-20cm之间。孕20-33周,宫高大约以每周0.8㎝-1cm的速度增长,孕33周之后,增长的速度变缓,每周约增长0.5㎝,具体对应的数值如下:

除了通过宫高的厘米数判断,宫底的位置也是有一定的规律的,孕妇还可以通过判断宫底的相对位置是否和孕周相符来估测胎儿的发育状况。

有的孕妇对比之后,会发现自己的宫高或宫底位置和标准值并不相符,这是不是就说明胎儿发育不正常呢?
不是的,因为这可能和很多因素都相关,比如羊水的多少,孕妇腹肌的紧张程度等等,都可能影响测量值。

温馨提醒:
孕妈如果发现自己的宫高不符合规律,先不要惊慌,因为这仅仅是一个判断胎儿生长速度的参考值,具体的判断还需要医生进一步检查后综合分析。但如果出现了腹痛、阴道流血等伴发症状,那就要重视起来,及时联系医生。
免责声明:本文章如果文章侵权,请联系我们处理,本站仅提供信息存储空间服务如因作品内容、版权和其他问题请于本站联系